Wednesday February 2026

হটলাইন

সেবা এবং ধাপ

নং শিরোনাম সেবার ধাপ কার্যকলাপ
  
পুনর্বাসন ও উপকরণ সহায়তা দেখুন
প্রাণিজাত উৎপাদিত পণ্য বিক্রয় দেখুন
বার্ড ফ্লু-এর ক্ষতিপূরণ প্রদান দেখুন
ঋণ বিতরণ দেখুন
প্রশিক্ষণ দেখুন
গবাদি পশু ও হাঁসমুরগির টিকাদান দেখুন
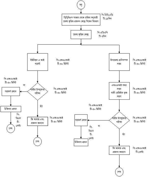
কৃত্রিম প্রজনন সম্প্রসারণ দেখুন
গবাদি পশুর চিকিৎসা প্রদান দেখুন
দেখছেন ১ থেকে ৮ পর্যন্ত, মোট ৮ এন্ট্রি

এক্সেসিবিলিটি

স্ক্রিন রিডার ডাউনলোড করুন